Pawfection Developer Guide


Acknowledgements


Setting up, getting started

Refer to the guide Setting up and getting started.


Design

Architecture

The Architecture Diagram given above explains the high-level design of the App.

Given below is a quick overview of main components and how they interact with each other.

Main components of the architecture

Main (consisting of classes Main and MainApp) is in charge of the app launch and shut down.

  • At app launch, it initializes the other components in the correct sequence, and connects them up with each other.
  • At shut down, it shuts down the other components and invokes cleanup methods where necessary.

The bulk of the app's work is done by the following four components:

Commons represents a collection of classes used by multiple other components.

How the architecture components interact with each other

The Sequence Diagram below shows how the components interact with each other for the scenario where the user issues the command delete 1.

Each of the four main components (also shown in the diagram above),

  • defines its API in an interface with the same name as the Component.
  • implements its functionality using a concrete {Component Name}Manager class (which follows the corresponding API interface mentioned in the previous point.

For example, the AnimalLogic component defines its API in the AnimalLogic.java interface and implements its functionality using the AnimalLogicManager.java class which follows the AnimalLogic interface. Other components interact with a given component through its interface rather than the concrete class (reason: to prevent outside component's being coupled to the implementation of a component), as illustrated in the (partial) class diagram below.

The sections below give more details of each component.

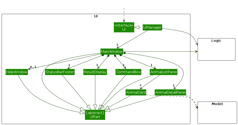
UI component

The API of this component is specified in Ui.java

Structure of the UI Component

The UI consists of a MainWindow that is made up of parts. Some core components include: CommandBox, ResultDisplay, AnimalListPanel, AnimalDetailPanel, and AnimalCard, along with other components. All these, including the MainWindow, inherit from the abstract UiPart class which captures the commonalities between classes that represent parts of the visible GUI.

The UI component uses the JavaFx UI framework. The layout of these UI parts are defined in matching .fxml files that are in the src/main/resources/view folder.

Generally, the UI consists of the command box for the user to input commands, a result display to give an output based on the command given, and a main animal display panel consisting of 2 parts:

  1. AnimalListPanel which consists of a list of AnimalCard objects
  2. AnimalDetailPanel which is a detailed view of Animal objects.

The layout of the MainWindow is specified in MainWindow.fxml

The UI component does the following actions:

  • executes user commands using the 'Logic' component, and this is done through the CommandBox class of the UI where users can input a command.
  • listens for changes to Model data so that the UI can be updated with the modified data. For example, when an animal is deleted or added to the catalog, the UI is updated through the AnimalListPanel class, where the list that is referenced is an Observable<Animal> list that is updated live.
  • keeps a reference to the Logic component, because the UI relies on the Logic to execute commands.
  • depends on some classes in the Model component, as it displays Animal object residing in the Model.

Logic component

API : AnimalLogic.java

Here's a (partial) class diagram of the AnimalLogic component:

The sequence diagram below illustrates the interactions within the AnimalLogic component, taking execute("delete 1") API call as an example.

Interactions Inside the Logic Component for the `delete 1` Command

Note: The lifeline for DeleteAnimalCommandParser should end at the destroy marker (X) but due to a limitation of PlantUML, the lifeline reaches the end of diagram.

How the AnimalLogic component works:

  1. When AnimalLogic is called upon to execute a command, it is passed to an AnimalCatalogParser object which in turn creates a parser that matches the command (e.g., DeleteAnimalCommandParser) and uses it to parse the command.
  2. This results in a AnimalCommand object (more precisely, an object of one of its subclasses e.g., DeleteAnimalCommand) which is executed by the AnimalLogicManager.
  3. The command can communicate with the AnimalModel when it is executed (e.g. to delete a person).
  4. The result of the command execution is encapsulated as a CommandResult object which is returned back from AnimalLogic.

Here are the other classes in AnimalLogic (omitted from the class diagram above) that are used for parsing a user command:

How the parsing works:

  • When called upon to parse a user command, the AnimalCatalogParser class creates an XYZCommandParser (XYZ is a placeholder for the specific command name e.g., AddAnimalCommandParser) which uses the other classes shown above to parse the user command and create a XYZCommand object (e.g., AddAnimalCommand) which the AnimalCatalogParser returns back as a AnimalCommand object.
  • All XYZCommandParser classes (e.g., AddAnimalCommandParser, DeleteAnimalCommandParser, ...) inherit from the AnimalParser interface so that they can be treated similarly where possible e.g, during testing.

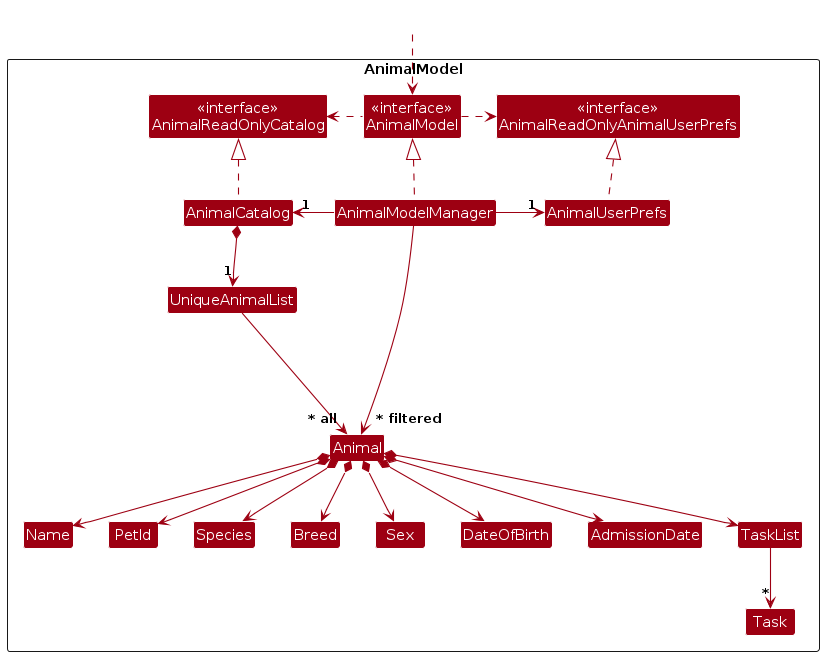
Model component

API : AnimalModel.java

The AnimalModel component,

  • stores the animal catalog data i.e., all Animal objects (which are contained in a UniqueAnimalList object).
  • stores the currently 'selected' Animal objects (e.g., results of a search query) as a separate filtered list which is exposed to outsiders as an unmodifiable ObservableList<Animal> that can be 'observed' e.g. the UI can be bound to this list so that the UI automatically updates when the data in the list change.
  • stores a AnimalUserPref object that represents the user’s preferences. This is exposed to the outside as a AnimalReadOnlyUserPref objects.
  • does not depend on any of the other three components (as the AnimalModel represents data entities of the domain, they should make sense on their own without depending on other components)

Note: An alternative (arguably, a more OOP) model is given below. It has a PetId list in the AnimalCatalog, which Animal can reference. This allows AnimalCatalog to only require PetId object, instead of each Animal needing their own PetId objects.

Storage component

API : AnimalStorage.java

AnimalStorage and Storage are used synonymously.

The AnimalStorage component,

  • can save both animal catalog data and user preference data in JSON format, and read them back into corresponding objects.

  • inherits from both AnimalCatalogStorage and AnimalUserPrefStorage, which means it can be treated as either one (if only the functionality of only one is needed). This also allows AnimalStorage to act as a unified facade that exposes the relevant APIs for other classes to interact with the Storage.

  • depends on some classes in the Model component (because the Storage component's job is to save/retrieve objects that belong to the Model). Specifically, it depends on the Animal model. To decrease the amount of coupling, JsonAdaptedAnimal is used, which acts as an adapter for Animal to be serialized/deserialized by Jackson. As such, it is important for developers to take extra caution when modifying Animal and its attributes, and update JsonAdaptedAnimal accordingly.

Common classes

Classes used by multiple components are in the commons package.


Implementation

This section describes some noteworthy details on how certain features are implemented.

HelpAnimalCommand Feature

Feature

The HelpAnimalCommand is a command designed to display useful help messages to the User, without having them refer to the User Guide constantly, which could be a cumbersome and frustrating user experience.

Here's a brief outline of the HelpAnimalCommand's operations and attributes:

  • HelpAnimalCommandParser#parse - Parses the user input to create a HelpAnimalCommand that may or may not contain an argument.
  • HelpAnimalCommand#execute(AnimalModel model) Executes the command to display a help message to the User.

Given below is an example usage scenario of the HelpAnimalCommand:

  1. The User types in the help command to find out how to use the App. The user can optionally include a known command's name as argument, e.g. help add to find out how to use the AddAnimalCommand.
  2. The command verifies the validity of the syntax. If characters other than alphabets and whitespaces are used, a CommandException is thrown. Otherwise, if the syntax is valid, the help command displays 1 of 2 possible outcomes:
    1. No arguments supplied to the command: A general help message is shown to guide the user, along with a pop-up containing the link to our User Guide.
    2. A valid command name is supplied to the command: A specific help message that teaches the user how to use the command is shown.

The following activity diagram shows how the HelpAnimalCommand works:

HelpActivityDiagram

Design considerations:

Aspect: How the help is implemented

  • Alternative 1 (current choice): help command searches for the specified command in a CommandEnum class.
    • Pros: Better maintainability and separation of concerns. CommandEnum encapsulates the commands' name and help message, rather than hard-coding and maintaining a Map of commandName: helpMessage. If the help message were to be updated, developers only have to update the getHelp method in the respective commands, and it would automatically be refllected by help.
    • Cons: Increased Developer overhead. When implementing a new command, developers have to remember to add in their new command's name and help message into CommandEnum for help command to display the relevant help message.
  • Alternative 2: Use Java Reflections to return all implemented Command classes at run-time.
    • Pros: Less developer overhead. Developers implementing new commands do not have to remember to add the new command to the CommandEnum class for the help command to display the newly added command's help message.
    • Cons: More complex to implement, test and debug.

AddAnimalCommand Feature

Implementation

The AddAnimalCommand is a specific command designed to add an animal to the animal catalog. It identifies the animal to be added with attributes such as its name, ID, sex, species, breed, age, date of birth and date of admission.

Here's a brief outline of its operations and attributes:

  • AddAnimalCommandParser#parse — Parses the user input to create an AddAnimalCommand with the various attributes of the Animal to be added.
  • AddAnimalCommand#execute(AnimalModel model) — Executes the command to add the specified animal to the model.

Given below is an example usage scenario of the AddAnimalCommand:

  1. The user types in the add command with the proper CLI syntax, giving a compulsory input field for each attribute. Note that the position of the cli syntax can be in any order.
  2. The Command verifies the validity of the syntax. If any of the mandatory prefixes are missing, or if the arguments to the prefixes are invalid, a CommandException describing the error is thrown. Otherwise, it adds the animal with its inputted attributes to the model and returns a successful command result.

The following sequence diagrams shows how the AddAnimalCommand works:

In the logic component:

AddLogicSequenceDiagram
All commands (except list, search and reset) have similar logic sequence diagrams, and hence only AddAnimalCommand will be explained in detail.

In the model component:

AddModelSequenceDiagram

Design considerations:

Aspect: How the addition is handled

  • Alternative 1 (current choice): Add the animal directly with ALL the attributes specified.
    • Pros: Straightforward for the user, since all attributes of the animals are handled at the start. The user does not have to remember to manually add in the attributes for the animal after adding the entry.
    • Cons: Requires many error handling in case of an invalid syntax, wrong format, or missing attributes. All the crucial information about the animal must be known to add the animal.
  • Alternative 2: Add the animal with mandatory attributes such as name and id but optional attributes for the rest.
    • Pros: Can be easier for the user if the user does not know all the information of the animal at the moment of adding.
    • Cons: Have to create an optional field for all the other attributes. This can involve additional development work to allow users to input optional data as needed. This can also mean that important information that are not mandatory at time of adding the animal can be unintentionally left out.

DeleteAnimalCommand Feature

Implementation

The DeleteAnimalCommand is a specific command designed to remove an animal from the animal catalog. It identifies the animal to be deleted based on its displayed index in the animal list.

Here's a brief outline of its operations and attributes:

  • DeleteAnimalCommand#execute(AnimalModel model) — Executes the command to delete a specified animal.
  • targetIndex — An attribute that holds the index of the animal to be deleted.

Given below is an example usage scenario of the DeleteAnimalCommand:

  1. The user views the list of animals in the animal catalog. Note that this can be a filtered list, such as after using the find command.
  2. The user decides to delete a specific animal and executes the delete command, providing the index of the animal to be deleted. For instance, delete 3 would attempt to delete the third animal on the list.
  3. The command verifies the validity of the index. If the index is out of bounds, it throws a CommandException. Otherwise, it retrieves the animal corresponding to the index, removes it from the model, and returns a successful command result.
Refer to AddAnimalCommand for the sequence diagrams of the logic and model components of DeleteAnimalCommand as they are largely similar.

Design considerations:

Aspect: How the deletion is handled

  • Alternative 1 (current choice): Use an index to specify which animal to delete.
    • Pros: Straightforward for the user, especially if the list of animals is displayed.
    • Cons: Requires error handling in case of an invalid index.
  • Alternative 2: Delete by specifying the animal's unique identifier or name.
    • Pros: Can be more intuitive if the user knows the specific animal's details.
    • Cons: Might lead to errors if multiple animals have similar names or if the user misspells the identifier.

EditAnimalCommand Feature

The EditAnimalCommand is a specific command designed to edit the field(s) of a selected animal from the animal catalog. It identifies the animal to be edited based on its displayed index in the animal list.

  • EditAnimalCommandParser#parse(String args) — Parses the user input to create a EditAnimalCommand object with the given animal index.
  • EditAnimalCommand#execute(AnimalModel model) — Executes the command to edit an animal's attribute(s) for an animal in the animal catalog.

Given below is an example usage scenario of the EditAnimalCommand:

  1. The user wants to update erratas in the animal detail of an animal.
  2. The user executes the edit command with the animal index and the prefixes of the attribute to be edited. For instance, edit 1 n/Boo s/Cat will edit the first animal's name to "Boo" and the species to "Cat".
  3. The command verifies the validity of the prefixes. If any of the prefixes are invalid, it throws a CommandException. Otherwise, it proceeds to edit the attributes of the selected animal, and returns a successful command result.
Refer to AddAnimalCommand for the sequence diagrams of the logic and model components of EditAnimalCommand as they are largely similar.

Design considerations:

Aspect: Choices of attributes to edit

  • Alternative 1 (current choice): Restrict the editing of animal ID.
    • Pros: Primary key constraint is maintained, and animals can be uniquely identified by their ID.
    • Cons: If user inputs the wrong ID when adding animal, user has to delete the entry and add again.
  • Alternative 2: Allow all attributes to be edited.
    • Pros: Animal ID can be edited, user does not have to delete the entry and add a new animal.
    • Cons: Might bring about cases where 2 entries for animal share exact same fields, and it becomes impossible to identify which is which animal.

ListAnimalCommand Feature

Implementation

The ListAnimalCommand is a command designed to list all animals in the animal catalog. It does not take in any arguments.

Here's a brief outline of its operations and attributes:

  • ListAnimalCommand#execute(AnimalModel model) — Executes the command to list all animals in the animal catalog.

Given below is an example usage scenario of the ListAnimalCommand:

  1. The user wants to view all animals that are in the catalog on the same page.
  2. The user executes the list command.
  3. The command retrieves all animals from the model and returns a successful command result.

The following sequence diagram shows how the ListAnimalCommand works:

In the logic component:

ListSequenceDiagram

Design considerations:

Aspect: How the listing is handled

  • Alternative 1 (current choice): Use a command to list all animals in the animal catalog.
    • Pros: Straightforward for the user.
    • Cons: None.
  • Alternative 2: Display all animals in the animal catalog by default.
    • Pros: None.
    • Cons: Might be confusing for the user if the list is long.

SearchAnimalCommand Feature

Implementation

The SearchAnimalCommand is a command designed to search for animals in the animal catalog. It takes in at least one prefix as an argument.

Here's a brief outline of its operations and attributes:

  • SearchAnimalCommandParser#parse(String args) — Parses the user input to create a SearchAnimalCommand object with the given predicates based on the prefixes.
  • SearchAnimalCommand#execute(AnimalModel model) — Executes the command to filter animals in the animal catalog based on the predicate.

Given below is an example usage scenario of the SearchAnimalCommand:

  1. The user wants to search for animals of breed Poodle in the animal catalog.
  2. The user executes the search command with the prefixes of the attributes to be searched. For instance, search b/Poodle would search for animals of breed Poodle.
  3. The command verifies the validity of the prefixes. If all the prefixes are invalid, it throws a CommandException. Otherwise, it retrieves the animals that match the valid prefixes, and returns a successful command result.
Refer to ListAnimalCommand for the sequence diagrams of the model component of SearchAnimalCommand as they are largely similar, except for the predicate passed into updateFilteredAnimalList.

Design considerations:

Aspect: How the search is handled

  • Alternative 1 (current choice): Searches for animals based on complete matches of prefixes.
    • Pros: Easy to find specific animals
    • Cons: Might be harder for users to find animals if they do not know the exact prefixes.
  • Alternative 2: Searches for animals based on partial matches of prefixes.
    • Pros: Easy to find animals even if the user does not know the exact prefixes.
    • Cons: Might be harder for users to find specific animals.

AddTaskCommand Feature

The AddTaskCommand is a specific command designed to add a task to the task list of an animal. It identifies the animal to be selected based on its index in the current animal list.

Here's a brief outline of its operations and attributes:

  • AddTaskCommand#execute(AnimalModel model) — Executes the command to add a task to the task list of a specified animal.
  • targetIndex — An attribute that holds the index of the specified animal.
  • task — An attribute that holds the task that is to be added.

Given below is an example usage scenario of the AddTaskCommand:

  1. The user views the list of animals in the animal catalog. Note that this can be a filtered list, such as after using the find command.
  2. The user decides to add a task to a specified animal and executes the addtask command, providing the index of the specified animal and a task description of "Feed dog". For instance, addtask 3 Feed dog will add the task with task description "Feed dog" to the third animal in the list.
  3. The command verifies the validity of the index. If the index is out of bounds, it throws a CommandException. Otherwise, it retrieves the animal corresponding to the index, adds the task to the task list of that animal, and returns a successful command result.

The following sequence diagram shows how the AddTaskCommand works:

Refer to AddAnimalCommand for the sequence diagrams of the logic and model components of AddTaskCommand as they are largely similar.

Design considerations:

Aspect: Multiplicity of tasks to be added and animals to be modified

  • Alternative 1 (current choice): Allows for only one task to be added to one animal in each command.
    • Pros: Easy to keep track of the task to be added to the specified animal.
    • Cons: Users will not be able to add multiple tasks with just one command and have to use the addtask command multiple times to add multiple tasks.
  • Alternative 2: Allows for multiple tasks to be added to multiple animals in one command.
    • Pros: Users can add all tasks to all animals in one command.
    • Cons: Command can get too long and user may lose track of the animals and tasks to be added.

DeleteTaskCommand Feature

The DeleteTaskCommand is a specific command designed to delete a task to the task list of an animal. It identifies the animal to be selected based on its index in the current animal list and the task to be deleted based on its index in the task list of the selected animal.

Here's a brief outline of its operations and attributes:

  • DeleteTaskCommand#execute(AnimalModel model) — Executes the command to delete a specified task of a specified animal.
  • targetAnimalIndex — An attribute that holds the index of the specified animal.
  • targetTaskIndex — An attribute that holds the index of the task to be deleted.

Given below is an example usage scenario of the DeleteTaskCommand:

  1. The user views the list of animals in the animal catalog. Note that this can be a filtered list, such as after using the find command.
  2. The user decides to delete a task of a specified animal and executes the deletetask command, providing the index of the specified animal and the index of the task to be deleted. For instance, deletetask 3 1 will delete the first task in the task list of the third animal in the displayed animal list.
  3. The command verifies the validity of the indices. If either index is out of bounds, it throws a CommandException. Otherwise, it retrieves the animal corresponding to the animal index, deletes the task corresponding to the task index of the task list of that animal, and returns a successful command result.
Refer to AddAnimalCommand for the sequence diagrams of the logic and model components of DeleteTaskCommand as they are largely similar.

Aspect: Multiplicity of tasks to be deleted and animals to be modified

  • Alternative 1 (current choice): Allows for only one task to be deleted from one animal in each command.
    • Pros: Easy to keep track of the task to be deleted from the specified animal.
    • Cons: Users will not be able to delete multiple tasks with just one command and have to use the deletetask command multiple times to delete multiple tasks.
  • Alternative 2: Allows for multiple tasks to be deleted from multiple animals in one command.
    • Pros: Users can delete all specified tasks from all specified animals in one command.
    • Cons: Command can get too long and user may lose track of the animals and tasks to be deleted.

MarkTaskCommand and UnmarkTaskCommand Feature

Implementation

The MarkTaskCommand is a command designed to mark task(s) as done for an animal in the animal catalog. The UnmarkTaskCommand is a command designed to mark task(s) as uncompleted for an animal in the animal catalog.

Both commands take in one animal index and at least one task index as arguments.

MarkTaskCommand and UnmarkTaskCommand have very similar implementations, hence only MarkTaskCommand will be explained in detail.

Here's a brief outline of its operations and attributes:

  • MarkTaskCommandParser#parse(String args) — Parses the user input to create a MarkTaskCommand object with the given animal index and task index(s).
  • MarkTaskCommand#execute(AnimalModel model) — Executes the command to mark task(s) as done for an animal in the animal catalog.

Given below is an example usage scenario of the MarkTaskCommand:

  1. The user wants to mark a few tasks as done for an animal in the animal catalog.
  2. The user executes the mark command with the animal index and task indexes. For instance, mark 1 2 3 would mark tasks 2 and 3 as done for the animal at index 1.
  3. The command verifies the validity of the indexes. If at least one index is invalid, it throws a CommandException. Otherwise, it retrieves the animal and tasks that match its respective indexes, marks it as done, and returns a successful command result.

The following sequence diagrams shows how the MarkTaskCommand works:

In the logic component:

MarkLogicSequenceDiagram

In the model component:

MarkModelSequenceDiagram
UnmarkTaskCommand works similarly to MarkTaskCommand, except that updateTask takes in false instead of true.

Design considerations:

Aspect: How the marking is handled

  • Alternative 1 (current choice): Marks tasks as done only when all indexes provided are valid.
    • Pros: Easy to keep track which tasks are marked as done.
    • Cons: Users have to ensure that all indexes provided are valid.
  • Alternative 2: Ignore invalid task indexes and mark the rest of the tasks as done.
    • Pros: Easy for users to mark tasks as done.
    • Cons: Users might not be fully aware of which tasks are marked as done.

ResetTaskCommand Feature

Implementation

The ResetTaskCommand is a command designed to reset all tasks as uncompleted for all animals in the animal catalog. It does not take in any arguments.

Here's a brief outline of its operations and attributes:

  • ResetTaskCommand#execute(AnimalModel model) — Executes the command to reset all tasks as uncompleted for all animals in the animal catalog.

Given below is an example usage scenario of the ResetTaskCommand:

  1. The user wants to reset all tasks as uncompleted for all animals in the animal catalog.
  2. The user executes the reset command.
  3. The command retrieves all animals and tasks from the model, marks all tasks as uncompleted, and returns a successful command result.

The following sequence diagram shows how the ResetTaskCommand works:

In the logic component:

ResetLogicSequenceDiagram

In the model component:

ResetModelSequenceDiagram

Design considerations:

Aspect: How the resetting is handled

  • Alternative 1 (current choice): Resets all tasks as uncompleted for all animals in the animal catalog.
    • Pros: Easy to reset all tasks as uncompleted.
    • Cons: None.
  • Alternative 2: Resets all tasks as uncompleted for only one animal in the animal catalog.
    • Pros: Easy to reset all tasks as uncompleted for a specific animal. Users have finer control.
    • Cons: Might be harder for users to reset all tasks as uncompleted for all animals. Users have to manually reset tasks for each of their animal.

Detailed View Feature

Implementation

The detailed view is a feature that shows the details of the animals not seen in the entries of the animal list. These include Date of Birth(DOB), Date of Admission(DOA), Age, and Tasks that are added to the animal. The detailed view is handled by the AnimalDetailPanel class.

Here's a brief outline of its operations:

  • AnimalDetailPanel#updateDetails(Animal animal) — Updates the detail panel of the application with the input animal's details.

AnimalDetailPanel is either updated by the user by clicking on an animal entry cell, or using animal-specific commands. The following activity diagram shows how the detailed view works:

ViewDetailActivityDiagram

For update of AnimalDetailPanel by clicking, this is handled in the AnimalListPanel class using a Listener. The Listener will listen to changes in selected cell, and update the animal details to show the selected animal.

For update of AnimalDetailPanel by animal-specific commands, animal-specific commands that automatically update the Detailed View with the targeted animal include add, edit, addtask, deletetask, mark, and unmark. All other commands are considered non-animal-specific. For such animal-specific commands, the CommandResult will accept an additional argument Animal, and this is retrieved by the AnimalDetailView in the MainWindow class. To differentiate between CommandResult that contains an Animal (animal-specific commands) and non-animal-specific commands, Optional was used as the Type stored in the CommandResult class.

Design considerations:

Aspect: How the detailed view is displayed

  • Alternative 1 (current choice): Integrate detailed view with the main window of the application.
    • Pros: Easy to see the details of the animals, better accessibility of the detailed view.
    • Cons: None
  • Alternative 2: Make the detailed view a Pop-up
    • Pros: Application window size can be smaller and more minimal.
    • Cons: User has to close the pop-up whenever user is done seeing the details of animal.

Documentation, logging, testing, configuration, dev-ops


Appendix: Requirements

Product scope

Target user profile: Volunteers at animal shelters.

Value proposition: Our application aims to provide a centralized platform to ensure efficient storage and access to critical details, enhancing the volunteer experience in animal shelters.

User stories

Priorities: High (must have) - * * *, Medium (nice to have) - * *, Low (unlikely to have) - *

Priority As a... I want to... So that I can...
*** volunteer view specific information about each pet. understand their unique needs.
*** volunteer be able to access a user manual. easily learn how to navigate the app.
*** volunteer view all animals in a single page. -
*** volunteer add new animal entries -
*** volunteer update existing animal profiles -
** volunteer add tasks to each animal know each animal's needs.
** volunteer mark tasks as done keep track of which animal's needs has been taken care of.

Use cases

(For all use cases below, the System is the AnimalCatalog and the Actor is the user, unless specified otherwise)


Use Case: UC01 - Help on Animal Commands

MSS:

  1. User requests help on a specific command or a list of commands related to animal handling.
  2. AnimalCatalog retrieves the usage instructions for the command(s).
  3. AnimalCatalog displays the help instructions to the user.
    • Use case ends.

Extensions:

  • 1a. The user does not specify any command
    • 1a1. AnimalCatalog detects empty command.
    • 1a2. Returns a pop-up with a link to the user guide.
    • Use case ends.
  • 1b. The user specifies a command that does not exist or is misspelled.
    • 1b1. AnimalCatalog displays a message indicating the command was not recognized.
    • Use case ends.

Use Case: UC02 - Add Animal to Catalog

MSS:

  1. User requests to add an animal to the catalog by entering required details for the new animal.
  2. AnimalCatalog adds the animal to the catalog and displays a success message.
    • Use case ends.

Extensions:

  • 1a. The animal already exists in the catalog.
    • 1a1. AnimalCatalog displays a message indicating a duplicate entry.
    • Use case ends.
  • 1b. The user enters incomplete or invalid details.
    • 1b. AnimalCatalog prompts the user to enter the correct and complete details.
    • Use case ends.

Use Case: UC03 - Delete Animal from Catalog

MSS:

  1. User requests to delete an animal from the catalog by specifying the animal's index.
  2. AnimalCatalog deletes the animal from the catalog and displays a success message.
    • Use case ends.

Extensions:

  • 1a. The specified index is invalid.
    • 1a1. AnimalCatalog displays an error message indicating an invalid index.
    • Use case ends.

Use Case: UC04 - Edit Animal Details in Catalog

MSS:

  1. User requests to edit the details of an existing animal in the catalog by specifying the animal's index and the new details. 2AnimalCatalog updates the animal's details with the new information provided and displays a success message.
    • Use case ends.

Extensions:

  • 1a. The user attempts to change the animal's ID.
    • 1a1. AnimalCatalog displays an error message indicating the ID cannot be changed.
    • Use case ends.
  • 1b. No new details are provided for the update.
    • 1b1. AnimalCatalog prompts the user to enter at least one field to be updated.
    • Use case ends.
  • 1c. The specified index is invalid.
    • 1c1. AnimalCatalog displays an error message indicating an invalid index.
    • Use case ends.

Use Case: UC05 - List All Animals in Catalog

MSS:

  1. User requests to list all animals in the catalog.
  2. AnimalCatalog displays the list of all animals.
    • Use case ends.

Use Case: UC06 - Search for Animals in Catalog

MSS:

  1. User requests to search for animals in the catalog using a specific keyword.
  2. AnimalCatalog displays a list of animals that match the keyword.
    • Use case ends.

Extensions:

  • 1a. No animals match the search keyword.
    • 1a1. AnimalCatalog displays a message indicating no results found.
    • Use case ends.
  • 1b. The keyword provided is invalid or empty.
    • 1b1. AnimalCatalog display a message for the user to enter a valid keyword.
    • Use case ends.

Use Case: UC07 - Add Task to Animal's Task List

MSS:

  1. User requests to add a task to the task list of an animal by specifying the animal's index and the task details.
  2. AnimalCatalog adds the task to the animal's task list and displays a success message.
    • Use case ends.

Extensions:

  • 1a. The task details provided are invalid or incomplete.
    • 1a1. AnimalCatalog displays a message for the user to enter valid task details.
    • Use case ends.
  • 1b. The specified index is invalid.
    • 1b1. AnimalCatalog displays an error message indicating an invalid index.
    • Use case ends.

Use Case: UC08 - Delete Task from Animal's Task List

MSS:

  1. User requests to delete a task from the task list of an animal by specifying the animal's index and the task index.
  2. AnimalCatalog deletes the task from the animal's task list and displays a success message.
    • Use case ends.

Extensions:

  • 1a. The specified animal index is invalid.
    • 1a1. AnimalCatalog displays an error message indicating an invalid animal index.
    • Use case ends.
  • 1b. The specified task index is invalid.
    • 1b1. AnimalCatalog displays an error message indicating an invalid task index.
    • Use case ends.

Use Case: UC09 - Mark Task as Done in Animal's Task List

MSS:

  1. User requests to mark a task as done in the task list of an animal by specifying the animal's index and the task index(es).
  2. AnimalCatalog marks the task(s) as done and displays a success message.
    • Use case ends.

Extensions:

  • 1a. The specified animal index is invalid.
    • 1a1. AnimalCatalog displays an error message indicating an invalid animal index.
    • Use case ends.
  • 1b. The specified task index(es) are invalid or exceed the number of tasks in the task list.
    • 1b1. AnimalCatalog displays an error message indicating invalid or excessive task index(es).
    • Use case ends.
  • 1c. One or more of the specified task index(es) do not correspond to an existing task.
    • 1c1. AnimalCatalog displays an error message indicating the task does not exist.
    • Use case ends.

Use Case: UC10 - Unmark Task as Uncompleted in Animal's Task List

MSS:

  1. User requests to unmark a task as uncompleted in the task list of an animal by specifying the animal's index and the task index(es).
  2. AnimalCatalog unmarks the task(s) as uncompleted and displays a success message.
    • Use case ends.

Extensions:

  • 1a. The specified animal index is invalid.
    • 1a1. AnimalCatalog displays an error message indicating an invalid animal index.
    • Use case ends.
  • 1b. The specified task index(es) are invalid or exceed the number of tasks in the task list.
    • 1b1. AnimalCatalog displays an error message indicating invalid or excessive task index(es).
    • Use case ends
  • 1c. One or more of the specified task index(es) do not correspond to an existing task.
    • 1c1. AnimalCatalog displays an error message indicating the task does not exist.
    • Use case ends.

Non-Functional Requirements

  1. The application should respond to user interactions (e.g., searches, edits) within 2 seconds.
  2. The application should handle up to 200 contacts efficiently
  3. The application should load GUI components and data within 5 seconds upon startup.
  4. The application should adapt to various screen sizes and orientations to provide an optimal user experience on different devices
  5. The application should be able to scale to accommodate an increasing number of users without significant changes to the system architecture.
  6. The application user interface should be intuitive, requiring minimal training for new users.

Glossary

  • Mainstream OS: Windows, Linux, Unix, OS-X
  • Animal-Specific Command: Certain commands that target an animal, which are add, edit, addtask, deletetask, mark, unmark.

Appendix: Instructions for manual testing

Given below are instructions to test the app manually.

Note: These instructions only provide a starting point for testers to work on; testers are expected to do more exploratory testing.

Launch and shutdown

  1. Initial launch

    1. Download the jar file and copy into an empty folder

    2. Double-click the jar file Expected: Shows the GUI with a set of sample contacts. The window size may not be optimum.

  2. Saving window preferences

    1. Resize the window to an optimum size. Move the window to a different location. Close the window.

    2. Re-launch the app by double-clicking the jar file.
      Expected: The most recent window size and location is retained.

Appendix: Planned Enhancements

Planned Enhancements

  1. Implement more detailed error messages for search command. The current error message for invalid inputs for the search command is not very accurate. It will be improved in the future by providing more accurate error messages. e.g. search nil/other will return an error message saying that the prefix provided is invalid, instead of saying that the search input is empty since it is not recognised.

  2. Include INDEX numbers of tasks in the detailedView. Currently, tasks are listed in the detailedView without the INDEX. While usable, it can get inconvenient to figure out which INDEX a task is when the task list gets longer, as users have to manually count up/down. It will be improved by displaying the INDEX of the task beside each task, e.g
    1. [ ] Task 1
    2. [ ] Task 2
    3. [X] Task 3

  3. Add a view command, to view details of animals. Currently, to view the details of an animal, users have two approaches:

    3.1. Click on an animal entry in the animal list to see the detailed view.

    3.2. Most animal-specific commands that involve specifying an INDEX of animal will automatically show the details of the animal in the detailed view. Commands include: add, edit, addtask, deletetask, mark, unmark.

    While intuitive, it was an oversight to not include a view animal command to make it more CLI-friendly. We plan on adding a view INDEX command in the future, where the detailed view will show the details of the animal at the specified INDEX of the view INDEX command.

  4. Implement persistent search status. Currently, the search command filters the animals based on the tags passed in. If the user follows up with any command other than delete, the filtered list will reset to show all animals.

    For example, search s/Dog will show all animals whose species is Dog. If user uses the following command (add, edit, addtask, deletetask, mark, unmark, reset) right after the search command, the list will reset and show all animals.

    To implement the persistent search status, we plan to keep track of the last FilteredAnimalList and display the animals within the last FilteredAnimalList after the update.

  5. Accommodate extreme length inputs for Animal name and Task description. Currently, when a user inputs an animal name and task description of extreme length, the text will be cut off in the UI. While it's highly unlikely to have such extreme length name and task description, it will still be good to include a horizontal scrollbar in the JavaFX AnimalDetailPanel component to accommodate such scenarios.

  6. Implement more detailed error messages for add command. Currently, our AnimalCatalog prevents adding of identical animals, and this identity is tracked using the primary key ID of the animal. When a user tries to add an animal and specifies an ID that already exists in the AnimalCatalog, the error message states that This animal already exists in the Catalog. While performing as expected, it can be further enhanced with the animal ID, such as Animal with ID: 1111 already exists in the Catalog.

  7. Allow for multiple task creations for single animal and creations of the same tasks for multiple animals. Currently, we only allow for one task creation for one animal per command. This can be implemented by allowing a user to specify if they are adding a single task to multiple animals with an additional single keyword or multiple tasks to a single animal with an additional multiple keyword.

Appendix: Effort

Our groups faced challenges and required to put great effort for this project. These included:

  1. An additional UI panel (Detailed View) that displays the details of an animal (if selected). These panel also had to be updated live with any commands that causes changes to the Animal attributes. For example, if a task of the selected animal in the detailed view is marked as complete, the UI needs to reflect the changes live for it to be accurate.
  2. Addition of multiple new attribute classes like PetId, AdmissionDate, DateOfBirth, Sex, Task, and many more to fit the target audience. These meant a lot more test cases and error handling for all inputs for these classes.